PEB结构----枚举用户模块列表
参考文章:
1. http://blog.csdn.net/ayken/archive/2...3/1509027.aspx
2. http://icwin.net/ShowArtitle.ASP?art_id=6315&cat_id=39
本文在主主要以上述两篇文章为基础,对PEB的结构进行了详细的分析,重点是在揭示PEB结构中的listentry的应用,并且以C语言Code进行实证。
本文主要分为四个部分,第一部分说明PEB地址如何获得;第二部分说明PEB的框架结构;第三部对PEB中的List-Entry结构进行了详细剖析,第四部分给出了枚举用户模块列表的代码。
--------------------------------------------------------------------------------------------------------------
第一部分:PEB地址的取得
1.1原理:FS段寄存器指向当前的TEB结构,在TEB偏移0x30处是PEB指针,通过这个指针即可取得PEB的地址。
1.2实现方法:
__asm
{
mov eax,fs:[0x30]
mov PEB,eax
}
--------------------------------------------------------------------------------------------------------------
第二部分:PEB的框架结构
在PEB中的0x0c处为一指针,指向PEB_LDR_DATA结构,
在PEB_LDR_DATA的0x0c,0x14,0x1c中为三个LIST_ENTRY,在struct _LDR_MODULE的0x00,0x08和0x10处是三个对应的同名称的LIST_ENTRY, PEB_LDR_DATA和struct _LDR_MODULE就是通过这三个LIST_ENTRY对应连接起来的。
2.1 struct _PEB结构:
typedef struct _PEB { // Size: 0x1D8
/*000*/ UCHAR InheritedAddressSpace;
/*001*/ UCHAR ReadImageFileExecOptions;
/*002*/ UCHAR BeingDebugged;
/*003*/ UCHAR SpareBool; // Allocation size
/*004*/ HANDLE Mutant;
/*008*/ HINSTANCE ImageBaseAddress; // Instance
/*00C*/ VOID *DllList;
/*010*/ PPROCESS_PARAMETERS *ProcessParameters;
/*014*/ ULONG SubSystemData;
/*018*/ HANDLE DefaultHeap;
/*01C*/ KSPIN_LOCK FastPebLock;
/*020*/ ULONG FastPebLockRoutine;
/*024*/ ULONG FastPebUnlockRoutine;
/*028*/ ULONG EnvironmentUpdateCount;
/*02C*/ ULONG KernelCallbackTable;
/*030*/ LARGE_INTEGER SystemReserved;
/*038*/ ULONG FreeList;
/*03C*/ ULONG TlsExpansionCounter;
/*040*/ ULONG TlsBitmap;
/*044*/ LARGE_INTEGER TlsBitmapBits;
/*04C*/ ULONG ReadOnlySharedMemoryBase;
/*050*/ ULONG ReadOnlySharedMemoryHeap;
/*054*/ ULONG ReadOnlyStaticServerData;
/*058*/ ULONG AnsiCodePageData;
/*05C*/ ULONG OemCodePageData;
/*060*/ ULONG UnicodeCaseTableData;
/*064*/ ULONG NumberOfProcessors;
/*068*/ LARGE_INTEGER NtGlobalFlag; // Address of a local copy
/*070*/ LARGE_INTEGER CriticalSectionTimeout;
/*078*/ ULONG HeapSegmentReserve;
/*07C*/ ULONG HeapSegmentCommit;
/*080*/ ULONG HeapDeCommitTotalFreeThreshold;
/*084*/ ULONG HeapDeCommitFreeBlockThreshold;
/*088*/ ULONG NumberOfHeaps;
/*08C*/ ULONG MaximumNumberOfHeaps;
/*090*/ ULONG ProcessHeaps;
/*094*/ ULONG GdiSharedHandleTable;
/*098*/ ULONG ProcessStarterHelper;
/*09C*/ ULONG GdiDCAttributeList;
/*0A0*/ KSPIN_LOCK LoaderLock;
/*0A4*/ ULONG OSMajorVersion;
/*0A8*/ ULONG OSMinorVersion;
/*0AC*/ USHORT OSBuildNumber;
/*0AE*/ USHORT OSCSDVersion;
/*0B0*/ ULONG OSPlatformId;
/*0B4*/ ULONG ImageSubsystem;
/*0B8*/ ULONG ImageSubsystemMajorVersion;
/*0BC*/ ULONG ImageSubsystemMinorVersion;
/*0C0*/ ULONG ImageProcessAffinityMask;
/*0C4*/ ULONG GdiHandleBuffer[0x22];
/*14C*/ ULONG PostProcessInitRoutine;
/*150*/ ULONG TlsExpansionBitmap;
/*154*/ UCHAR TlsExpansionBitmapBits[0x80];
/*1D4*/ ULONG SessionId;
} PEB, *PPEB;
2.2 PEB_LDR_DATA结构
typedef struct _PEB_LDR_DATA
{
ULONG Length; // +0x00
BOOLEAN Initialized; // +0x04
PVOID SsHandle; // +0x08
LIST_ENTRY InLoadOrderModuleList; // +0x0c
LIST_ENTRY InMemoryOrderModuleList; // +0x14
LIST_ENTRY InInitializationOrderModuleList;// +0x1c
} PEB_LDR_DATA,*PPEB_LDR_DATA; // +0x24
2.3 struct _LDR_MODULE结构
-typedef struct _LDR_MODULE
-{
- LIST_ENTRY InLoadOrderModuleList; +0x00
- LIST_ENTRY InMemoryOrderModuleList; +0x08
- LIST_ENTRY InInitializationOrderModuleList; +0x10
- void* BaseAddress; +0x18
- void* EntryPoint; +0x1c
- ULONG SizeOfImage;
- UNICODE_STRING FullDllName;
- UNICODE_STRING BaseDllName;
- ULONG Flags;
- SHORT LoadCount;
- SHORT TlsIndex;
- HANDLE SectionHandle;
- ULONG CheckSum;
- ULONG TimeDateStamp;
-} LDR_MODULE, *PLDR_MODULE;
--------------------------------------------------------------------------------------------------------------
第三部分:List-Entry链接
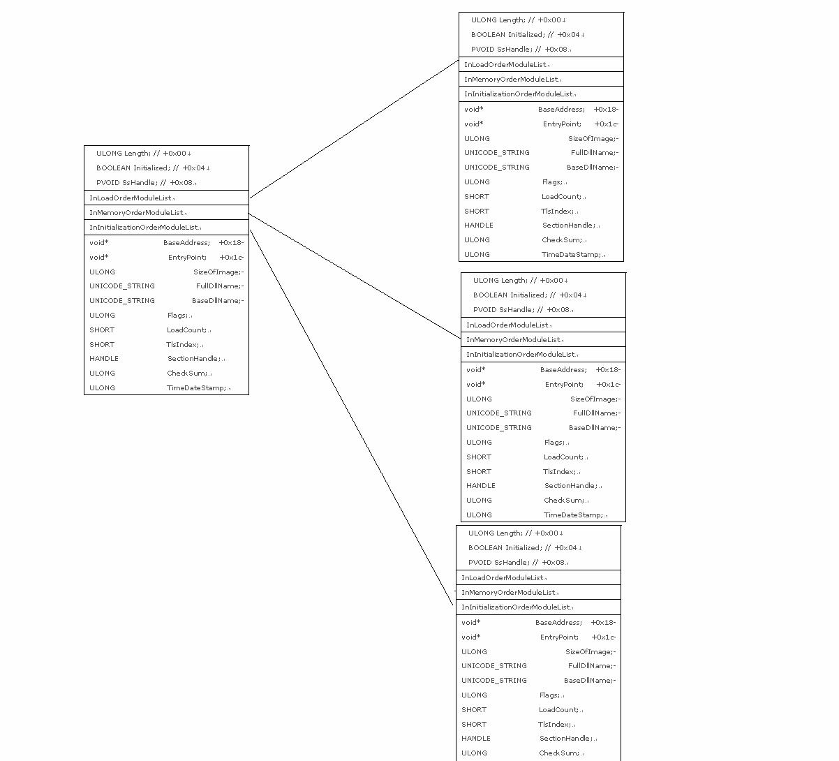
PEB_LDR_DATA结构的最后三项跟struct _LDR_MODULE结构的前三项是一样的List-Entry链接,InLoadOrderModuleList,InMemoryOrderModuleList,和InInitializationOrderModuleList,但是这两个结构是怎样链接起来的呢?
其实,着两个结果中的三个List-Entry是共用的,如下图所示:
--------------------------------------------------------------------------------------------------------------
第四部分:代码实现:
4.1程枚举用户模块列表时,可以通过以下步骤实现:
a. 从fs:[30h]获取PEB地址
b. 从PEB[0x0c]获取Ldr地址
c. 从Ldr[0x0c]获取InLoadOrderModuleList.Flink\
InMemoryOrderModuleList\InInitializationOrderModuleList
d. 从InLoadOrderModuleList.Flink\
InMemoryOrderModuleList.Flink\InInitializationOrderModuleList.Flink开始前向遍历循环链表
e. 显示LDR_MODULE结构的BaseAddress、FullDllName成员。
4.2以下为取得InLoadOrderModuleList列表的code
#include "stdafx.h"
#include "windows.h"
#include "winsvc.h"
int _tmain(int argc, _TCHAR* argv[])
{
void *PEB = NULL,
*Ldr = NULL,
*Flink = NULL,
*p = NULL,
*BaseAddress = NULL,
*FullDllName = NULL;
__asm
{
mov eax,fs:[0x30]
mov PEB,eax
}
Ldr = *( ( void ** )( ( unsigned char * )PEB+0x0c ) );
Flink = *( ( void ** )( ( unsigned char * )Ldr+ 0x0c ) );
p = Flink;
do
{
BaseAddress = *( ( void ** )( ( unsigned char * )p+ 0x18 ) );
FullDllName = *( ( void ** )( ( unsigned char * )p+ 0x28 ) );
wprintf(L"FullDllName is %s\n",FullDllName);
printf("BaseAddress is %x\n",BaseAddress);
p = *( ( void ** )p);
}
while ( Flink != p );
return 0;
}
4.3以下为取得InMemoryOrderModuleList列表的code
#include "stdafx.h"
#include "windows.h"
#include "winsvc.h"
int _tmain(int argc, _TCHAR* argv[])
{
void *PEB = NULL,
*Ldr = NULL,
*Flink = NULL,
*p = NULL,
*BaseAddress = NULL,
*FullDllName = NULL;
__asm
{
mov eax,fs:[0x30]
mov PEB,eax
}
Ldr = *( ( void ** )( ( unsigned char * )PEB+0x0c ) );
Flink = *( ( void ** )( ( unsigned char * )Ldr+ 0x14 ) );
p = Flink;
do
{
BaseAddress = *( ( void ** )( ( unsigned char * )p+ 0x10 ) );
FullDllName = *( ( void ** )( ( unsigned char * )p+ 0x20 ) );
wprintf(L"FullDllName is %s\n",FullDllName);
printf("BaseAddress is %x\n",BaseAddress);
p = *( ( void ** )p);
}
while ( Flink != p );
return 0;
}
4.4以下为取得InInitializationOrderModuleList列表的code
#include "stdafx.h"
#include "windows.h"
#include "winsvc.h"
int _tmain(int argc, _TCHAR* argv[])
{
void *PEB = NULL,
*Ldr = NULL,
*Flink = NULL,
*p = NULL,
*BaseAddress = NULL,
*FullDllName = NULL;
__asm
{
mov eax,fs:[0x30]
mov PEB,eax
}
Ldr = *( ( void ** )( ( unsigned char * )PEB+0x0c ) );
Flink = *( ( void ** )( ( unsigned char * )Ldr+ 0x1c ) );
p = Flink;
do
{
BaseAddress = *( ( void ** )( ( unsigned char * )p+ 0x08 ) );
FullDllName = *( ( void ** )( ( unsigned char * )p+ 0x18) );
wprintf(L"FullDllName is %s\n",FullDllName);
printf("BaseAddress is %x\n",BaseAddress);
p = *( ( void ** )p);
}
while ( Flink != p );
return 0;
}
我是个菜鸟,以上是我的一点儿愚见,如有错误,希望能善意指出,谅解。

